养老地产也是这几年兴起的一个新型产业 。养老项目投资回报周期长,且地理位置和相关配套要求较高,存在一定风险 。但从产业长远发展看,具有挖掘的潜力,必竟人口老龄化逐年攀升,国家从各个层面都在积极研究和制定对策,相关法律法规和扶持政策将相继出台,可以说养老产业利好可期 。
现在所谓的养老地产其实并没有超出住宅和商业地产的范畴 。养老地产之所以大家都说概念大于实质,本质并不是养老地产没有找到明确的商业和盈利模式,而是中国的养老服务产业没有找到商业模式,中国的社会化养老的习惯和氛围还没有形成 。当前很多房产商确实是在用养老+旅游的噱头在圈地 。
近些年随着国家对房地产行业严格管控,地产企业不但失去了黄金十年、白银十年,甚至直接进入铁锈时代,不但面临巨额亏损,甚至早年好不容易积累的财富 , 却面临着被吐出去的风险 。养老地产 , 一个以养老为主题,地产为载体的新兴地产形式,逐渐受到房地产企业的热捧 。

文章插图
中国目前正在加速进入老龄化社会,每年新增的老年人口超过2000万 , 相当于上海市人口数总和,照这个趋势发展下去,预计到2035年,我们身边3个人当中 , 就会有一位老年人 。
养老地产是在这种大趋势下应运而生的产物 , 房地产企业推出适宜老年人居住,并且符合老年人心理、生理特点的社会活动中心 。它不仅仅是住宅,同时也是为老年健康提供基础保障的住宅产品 。

文章插图
相较于传统的地产开发,养老地产土地来源更加广泛 , 不仅可以通过招拍挂、协议转让、置换等获得土地,集体土地、工业用地、社会福利性用地等都可以用于养老地产开发 。相比较于传统地产,项目封顶之后,房屋才能销售 , 养老地产所开发的公寓,在项目启动之时,就可以对外出租 。因此相对于传统的地产开发,土地获取途径更广泛,开发成本更低 , 回笼资金也更加迅速 。
【对于养老地产,大家有什么看法】看似形势一片大好的养老地产开发,其中也会有很多的风险 , 比如对于医疗的要求,一般的养老地产要么配套自建的医院,要么附近有医院设施,同时建筑设施还要符合《老年人建筑设计规范》等相关要求,建设成本要比一般的住宅高出6%以上,所以很多地产企业最后发现,情况并没有想象当中那么美好,那么中国的养老地产有哪些玩法呢?

文章插图
养老地产开发模式中国的养老地产起源于地产开发,因此在建设的早期有很多房地产的影子 , 但是随着行业进入者越来越多,发展越来越成熟,地产企业也将逐渐摆脱之前开发经验的路径依赖,探索出新的开发模式 。
1、居家式养老地产
居家式地产养老顾名思义是指以家庭为核心,以社区为依托,以专业化服务为依靠 , 在整个地产的大盘当中融入养老的概念 。这类地产开发只能提供最基础的养老服务以及社区配套服务,主要面向的是中高层收入者,最为直接的也是售卖为主 。

文章插图
2、大型养老综合体
这种养老模式 , 综合性比较强,功能也更加多元,主要面对的是健康活跃的、半自理的 , 失能的,几乎是全年龄段的照护服务,所采取的方式也是租售相结合的销售模式,这种模式对于开发商资源整合能力,可持续运营能力要求非常高 。
3、全龄社区养老
全龄社区养老指的是以全生命周期,营造出适合全年龄段的混合型大型活力社区,养老只是这个社区当中的一个模块 。老人与各年龄段的人群生活在同一个大型社区当中,各个不同年龄段的人群都享受着物业服务 。

文章插图
4、异地度假型养老
异地度假型养老开发模式将养老与度假充分结合在一起 , 针对那些健康活力的老人,在风景秀丽 , 气候宜人地区建设的养老地产项目 。
5、康养型养老地产
康养型养老地产通常需要嫁接专业的医疗资源,强调地产能够提供专业化的健康管理服务,所面对的客群同样是中高端老年群体 。
6、学院式养老
学院式养老和其他养老地产的区别是在老年人生理、心理建设上 。除了提供基础的医疗、养老设施服务,还会提供学习、社群活动 , 让老人在身体、精神上实现双收获,从而能够推动家庭、社会的和谐发展 。

文章插图
养老地产的4种常见运营模式1、全部出售型养老地产
这类养老模式和传统的地产开发并无差异,需要通过市场招拍挂等方式获得建设用地的70年产权,将地产企业一整套成熟的开发模式应用到养老地产开发上 。
和传统地产开发最大的不同来自于项目的前期策划阶段,需要将适老化社区当中的一些设计理念融入到相关配套当中,同时需要做好公共服务空间的设计,在销售期做好居家养老氛围营造等 。所以这类养老地产,对于传统地产开发商来说,轻车熟路,并不陌生 。

文章插图
2、部分出售+长期持有
这种模式也是目前更多地方政府需要地产企业去做的,即租售相结合的模式,将养老公寓的出售 , 以及养老配套设施等相互结合 。
在早年地产企业卖完房子之后 , 物业却一直无人打理,导致养老地产名不副实,最后成了烂尾工程 。
3、长期持有型养老地产
这类养老地产只租不售,相对于出售型养老地产,门槛比较低,只需要缴纳押金,按月付费即可 。
4、会员制养老地产
相较于持有型养老地产,会员制养老最大的好处是能够快速回笼资金,通过会员卡以及收取服务费的方式 , 让整个项目能够长期可持续运营 。会员卡能够有效减低地产企业前期的资金投入,服务费能够保证日常运营的可持续进行 。
会员制是目前地产养老最为核心的开发模式,比如上海的亲和源,恒大等 。由于会员卡服务周期长,很难保证服务的可持续性,也让很多客户望而却步 。

文章插图
养老地产的开发条件1、经济条件,我们观察一个地区是否发展养老地产 , 考虑经济发展水平的同时,还要同时关注社会保障体系、政府政策的支持 。
2、社会需求 , 只有老龄化达到一定水平,有一定人口基数的城市才适合做养老地产的开发 。还有些养老观念比较落后的地区,也不适合养老地产的开发 。

文章插图
养老地产开发要点经济实力当然是养老地产开发的先决条件,月收入不足1000元的城市,月均3000的养老地产是如何也消费不起的 。老年人的居住需求 , 可持续的运营能力,同样也是考验,没有好的服务,养老地产也终将有名无实 。
虽然目前没有养老地产这类严格的划分,但是以何种方式获得养老地产 , 将决定养老地产之后的运营模式 。现在很多养老地产把项目地址选在风景秀丽的景区 , 这样当然能够吸引老人回归自然,但是往往忽略了老人不宜远距离活动的特征 , 最后适得其反 。

文章插图
同时我们也要看到养老地产是一个多功能的复合业态,除了休闲度假之外 , 医疗康复显得非常关键,如果不能满足医疗的需求,在满足老人3天的好奇心之后 , 养老地产也会逐渐冷却 。
养老地产看似未来地产企业的一个机会 , 但是其中的风险却非常多,如果想要了解更多 , 请在头条号里搜索养老咨询高广银,我们的团队将给您最详尽的解答 。
近年来,世界范围内养老产业全面发展 , 发达国家中日本的老年化率是最高的,经过研究日本康养机构可分为三类:公立、自费、公寓型 。纵观以日本为代表的发达国家康养模式,结合国内现状,完全依靠公立的养老模式将给政府带来越来越大的财政和管理的压力,自费(政府补贴)模式和引入社会力量投资康养产业势在必行 。
养老地产,一方面是运营模式,一方面是规划设计,加上国家政策的动力,乐观对待我认为是合理的,我们考虑配套设施 , 先看看已有项目的情况:

文章插图
考虑配套设施是满足功能的需求

文章插图
从规划设计角度看 , 适老化的设计重点就是满足老年人很生活上的需求,当然也包括了运营模式 , 它包含了功能配套、设施配套、服务配套,其实一方面开方商的投资回报,一方面用户的支出能力,两者本是矛盾体

文章插图
但是满足国家规划及建设要求的基础配套是一定要有的,介助介护,无障碍,生活管理,安全管理等,

文章插图
我国在这方面还在起步期,还还有很大过程的磨合,社会层面,国家层面积极面对,在老龄化、家庭结构转变的多重背景下,社会养老问题日趋凸显 , 社会养老、机构养老需求大爆发 。老年人口在医疗、照料、护理、康复等等方面的需求快速增长,这本来就是对卫生资源和服务资源巨大的新的挑战 。
养老地产需要在老人的服务配套上做大量符合老人生活需求的设施配套,并且需要有专门的护工,服务人员来照顾老人,可以看看日本的老人公寓的模式 。
对于养老地产,首先它选择的地方大部分都会选择在城市的郊区景区内,空气质量良好的地方 , 小区容积率低 , 绿化率高 , 远离马路
1.主要看小区周边的医院是什么等级 , 医疗设备是否充足 。
2.生活是否方便,周边的农贸市场,购物的一些必须品 。
3,物业的的服务水平,是否会有时间组织业主的一些活动 。
4.交通是否方便,距离城区的距离,附近是否有直达城区的高铁 , 或公交 。
5.看小区是否有老年人活动厅,小区是否有体育器材,健身娱乐等设施 。
6.看产品一楼是否带花园,一楼开发商做的防水防潮处理咋样,楼上是否带电梯,楼梯的坡度是否合适,房间内的采光通风效果是否充足 。
养老地产 , 这只是开发商宣传卖房的营销方式,对于这类地产项目一般位置偏僻,缺乏人气,不适合青年人居住 。养老地产从投资角度不建议推荐 。
回老家居住才是最好的,可以找找儿时的玩伴共忆童年的时光!可惜乡怜无处怜,拆了 。
对于这个就是一个概念,概念炒作,大家都懂吧,其它的我就不多说了 。
把养老和地产结合在一起是非常错误的 。
养老就是养老,地产就是地产,很多开发商的把养老作为一个噱头,希望把养老做成一个概念,植入到房地产,然后给房地产增加附加值,但问题是,养老产业本身是个重资产投入,房地产行业本身也是重资产投入 , 两个重资产相加,我估计大部分的开发商都是无法承受的 。
大部分开发商的做法,就是先有养老的概念 , 然后靠房地产快速变现 。那么这就造成了一个现在我们普遍看到的问题:大量养老地产项目,除了房子本身和少量绿化 , 并没有什么养老的配套服务 。医疗医护资源欠缺,适老产业配套的欠缺 , 最主要养老管理人员,服务人员欠缺 , 这些问题由开发商来解决,是非常困难的 。
另外还有个根本问题是拿地成本的问题,牵扯到整体开发成本的问题 。在城市中心做养老地产项目是算不过账的 。所以大部分的养老产品都变成了郊居型产品,但郊居型产品对老人来说是不方便的 。距离医院远 , 儿女探访耗时且不方便,购物不方便,特别是脱离了自己原有的生活圈子,朋友圈 。这些都是老人不愿意去郊区住的原因 。
所以从目前看 , 打着养老概念的房地产项目,其实并不是真正的养老项目 。而真正意义上的成熟的养老项目,我们现在能看到的还不多 。
秒懂知识为您整理更多相关内容。
—— 以下数据及分析均来自于前瞻产业研究院《中国养老地产行业发展前景与投资机会分析报告》 。
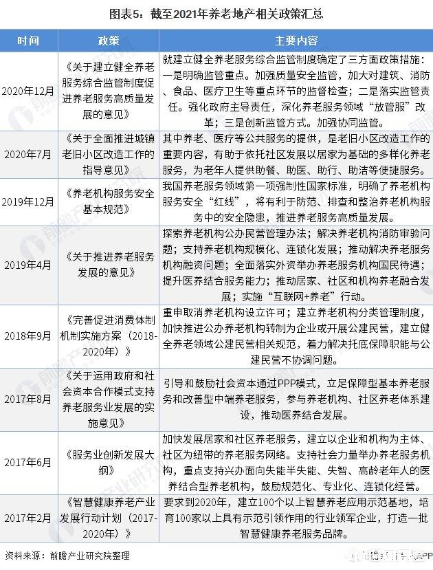
2019年12月27日,国家市场监督管理总局、国家标准化管理委员会公布了GB38600-2019《养老机构服务安全基本规范》强制性国家标准 。这是我国养老服务领域第一项强制性国家标准,明确了养老机构服务安全“红线”,将有利于防范、排查和整治养老机构服务中的安全隐患,推进养老产业高质量发展 。
养老地产简介
养老地产是以适老化设计为创新核心、配建日常生活护理、餐饮服务、医疗、康复、健康管理、文体活动等重点基础设施的新兴地产市场 。与普通房地产开发相比,养老地产产业链延伸较长,涉及保险、医疗、教育、文化体育与娱乐等多个行业 。市场参与主体涵盖了地产开发商、保险机构、医疗机构,以及其他业务跨界企业 。
根据养老地产运营主体的不同,可以分为国营机构、民营机构、公办民营、公助民办等类型;
根据养老地产服务的内容以及收费差异情况,可以可以划分为福利院、养老院、敬老院、疗养院、老年公寓、护理院等 。福利院、敬老院和养老院一般为政府主导的非营利性公办机构,收费较低,市场供不应求 , 疗养院,老年公寓、护理院等则一般为民办盈利性机构,提供个性化服务项目 , 收费相对高昂 。
目前养老地产主要的运营模式包括销售模式(本地销售模式、度假销售模式)、租售结合、床位出租、会员制模式以及金融组合模式(以房养老、押金或养老金返还等) 。

文章插图

文章插图
中国养老地产行业发展处于起步阶段
与发达国家相比,中国养老地产行业的发展仍然处于起步阶段,主要表现在以下五个方面:
——养老地产项目区域分布不平衡
养老项目主要集中在经济发达地区,主要围绕京津翼、长三角、珠三角、川渝四个经济圈形成养老地产产业聚集区 , 其他地区仅有少量项目分布 。截至2019年底 , 长三角养老床位数量为167.65万张,占全国的21.6% 。
——养老地产项目空置率较高
在上述四大养老地产聚集区,川渝地区养老地产项目空置率高达47.5%,京津翼和长三角地区空置率超过40%,珠三角地区空置率也达到36.9% 。而一般养老院入住率需要达到75-85%才能实现盈亏平衡 。较高的入住率导致大部分养老地产项目基本处于亏损状态
——养老地产融资成本、投资运营成本高
相对比发达国家,ReitS、ABS等是重要融资手段,尤其ReitS聚集了大量低成本资金 。相对而言 , 中国企业则难以获得大额、低廉养老金支持 。国家鼓励的政策性贷款、专项债券、保险资金及现有金融工具均不能成为主流的资金供应渠道 。此外,受限于土地以招拍挂为主供应方式,拿地成本较高 , 进而导致养老地产售价过高,将大部分消费群体拒之门外 。
——优质公立养老机构“一床难求”
公办养老院收费标准不高,由于是政府出资,环境选择通常较好 , 设备完善 , 周围通常也会有医疗机构,但由于公共养老资源非常有限 , 普通家庭用户很难享受到 。
以上海静安区公办乐宁老年福利院为例,该福利院仅有167个床位,位于闹市,每月收费4000~5000元/月,较受欢迎,仅对静安区户籍老人开放 。即便如此,轮候入驻的老人有时仍需排队几年 。
——私立养老机构两极分化:低端质量堪忧 , 高端收费过高
私立养老院分为低中高三个档次,低档养老院通常只提供生活必需品,同时存在空间较?。だ砣嗽辈蛔悖肪成枋┙喜畹任侍?。
高端养老院虽然服务条件较好,但是普遍收费较高 。收费区间在8000-30000元每月,对大部分家庭来说无法负担 。

文章插图

文章插图
养老服务标准发布 政策规范养老地产行业发展
针对我国养老市场规范缺失,行业缺乏有效监督现象,2019年12月27日,国家市场监督管理总局、国家标准化管理委员会正式批准GB38600-2019《养老机构服务安全基本规范》强制性国家标准并予以公布 。这是我国养老服务领域第一项强制性国家标准,明确了养老机构服务安全“红线”,将有利于防范、排查和整治养老机构服务中的安全隐患,推进养老服务高质量发展 。
2020年12月,国务院发布了《关于建立健全养老服务综合监管制度促进养老服务高质量发展的意见》,进一步加强了养老服务产业的监督管理 。

文章插图
养老地产市场需求旺盛
养老地产近几年来逐渐盛行,主要由于两方面因素造成:一是中国人口老龄化是不争的事实 。截至2019年底中国65岁及以上的老人1.76亿人 , 占总人口比例为12.6%,同时出生率为10.48‰,下降至历史低点;二是中国公办养老床位供给不足,需要寻求社会力量、组织 , 通过市场消费解决中国日益严峻的养老问题 。
根据民政部数据,截至2019年底,全国共有各类养老机构和设施20.4万个,养老床位合计为775.0万张,每千名老年人拥有养老床位数量仅为30.5张 。按照国际通行标准,5%老年人(60岁以上)需要进入机构,则2019年中国机构养老床位的需求量为1269.4万张,缺口为494.4万张 。

文章插图

文章插图
各路资本加快布局养老地产市场
近年来各路资本加快养老产业行业布局,房企、保险、医疗机构等强强联合 , 目前已有上百家房地产企业和保险机构布局养老地产产业 。2020年12月,中国人寿设立大养老产业投资基金,总规模200亿元,该基金专注于养老产业领域投资,包括CCRC养老社区、城市核心区医养综合体、精品养老公寓等实业资产以及养老产业链上下游优质的资源的投资 。

文章插图
养老地产建设四大阵营:传统养老机构、地产商、保险机构、产业配套跨界企业
目前参与养老地产建设运营主要包括传统养老机构、房地产商和保险机构三大阵营 。其中房地产商和保险机构进入养老地产行业时间较晚,2013年,以万科、保利 。绿地首创等为主房地产开发商和以泰康、新华、国寿、太保、合众等保险企业,纷纷进入养老地产行业 。
万科算是养老地产行业的领跑者,2009年万科推出“随园嘉树”标志着万科迈出了养老地产行业的第一步;2013年长者社区随园嘉树面世 , 家庭式康复中心正式对外开放;2016年万科随园养老正式形成社区、机构、居家养老三大服务体系 。保利则是全产业链介入养老地产,打造机构养老、社区养老和居家养老“三位一体”的中国养老模式 。
保险机构由于长期持有大规模低成本资金,适合投资于回收周期较长的养老地产行业 。发行理财类与长照类养老产品、建设大型养老社区是此类企业主要进入方式 。
除房地产商和保险企业外 , 养老地产相关配套产业企业,包括大族激光、易华录、上海三毛、金陵饭店等企业也开始进入养老地产行业,其行业投资主体呈现多样化趋势 。

文章插图

文章插图
房地产和保险企业处于民营机构主导地位
近年来,受到政策支持等因素的影响,我国民营养老机构迅速发展,市场参与主体众多,包括房地产开发商、保险企业、医疗健康企业等 , 其中房地产开发商和保险企业是较早进入该领域的两大类型企业,目前处于行业领先地位 。
万科、保利等是房地产开发商涉足养老产业的主要代表,保险企业则有泰康人寿、合众人寿、中国人寿等 。
在居住收费上,房地产开发商主要采取有产权销售、使用权销售等模式,保险企业则以“押金+租金”、“会员卡+管理费”和“保险捆绑”三种模式销售 。

文章插图
大部分保险企业主打高端路线
保险企业布局养老机构主要以自建的投资模式为主,且定位于高端市场 。在头部企业中,只有合众人寿是选择自建+第三方合作的投资方式和定位于中端市?。渌宰越J酱蛟旄叨搜匣?。
目前,合众人寿的合众优年养老社区开业城市最多,为13个城市,泰康人寿的泰康之家排名第二,为5个 。不过 , 按目前计划,泰康之家将会陆续开多13个城市,这将使得泰康之家在开业城市数量反超合众优年养老社区 。

文章插图
养老地产行业发展趋势
——以服务为核心
随着养老产业第一个标准化文件发布及强化监管政策实施,养老地产项目的优势服务及运营能力将成为主要竞争力 。同时“公建民营”的模式也使开发商将关注点投放在产品本身的打造和运营上,对开发商本身的产品力要求更高 。
——医养结合大势所趋
目前 , 医养结合是大势所趋 。养老地产与康复医疗业务联动合作,能够提升养老地产品牌价值,同时引入康复医疗业务,也能带来额外医疗收入来源 。
——信息技术、智能化技术加速应用
信息技术、智能技术在提升养老地产精细化、人性化运营方面将会发挥巨大作用 。应用可穿戴设备、物联网和远程智能安防监控技术,能够实现24小时安全自动值守 , 降低老年人意外风险,改善服务体验;应用生物识别技术,建立养老服务管理系统 , 实现个人健康精细化管理;应用人工智能技术,实现智能语音交流互动场景、老年人智能相伴场景 。未来,科技企业与养老地产企业的合作将会更加频繁紧密 。
养老地产的配套是什么,落脚点还是老人喜欢什么和老人需要什么?
老人喜欢什么?说出来可能和很多人的印象不同,老人喜欢热闹 。现在很多房地产开发商 , 一开发什么远郊盘 , 地广人稀远离商圈的,都说什么接近大自然养老的好去处之类的,一群年轻人还跟着吹捧,说什么等我老了之后 , 一定要买一个这样的房子安度晚年,远离世俗的喧嚣 。
这是老人喜欢的吗?这是年轻人觉得老人应该喜欢的 。年轻人平时工作忙 , 天天奔波,当然想着老了之后能找一个安静的地方,关键是,真不工作了,天天闲着,你还会有这样的心情看什么风吹鸟鸣吗?
我们看一下老年人,哪个不是哪热闹往哪凑,工作日旅游景点常看到大巴车上一拨一拨的退休大叔大妈,公园广场一到晚上广场舞跳的有声有色,商场一搞活动那队排的不知疲倦 。你给我说这样一群老年人喜欢安静?让你安静两天你也受不了,你比他们还爱凑热闹 。
所以要给老年人配套什么?
配套花鸟鱼虫,公园广场,经常搞活动的商店,棋牌室麻将室 , 最好再来一个冬暖夏凉的休息室,夏天免费提供一些冰镇西瓜绿豆汤 , 冬天免费提供姜茶暖手宝 , 这么一个地方老人肯定天天排着队来 。再安排几个养生讲座,免费的那种,卖一些周边,比如说乳胶枕啊 , 理疗仪啊,按摩器啊 , 保健品啊 , 绝对卖的好 。总之热闹就对了 。
别说什么小诊所,大医院之类的,这些年轻人也需要 , 也不要说养老院什么的,哪个老人也不愿意放着自己家不住去养老院 。养老地产就要让老人开心,不是吗?
- 你在头条看到最动人的一句话是什么
- 欧洲怎么游
- 你还记得五年前你是怎么样的吗
- 康养项目如何“咸鱼翻身”
- 黄金假期旅游人多为患,你有没有被挤扁的经历在哪里发生的
- 如何放弃一个不喜欢自己但是自己却爱到骨子里的人
- 智能金融与区块链金融 西南财经专业了!这个专业怎么样
- 许敏为什么喜欢说谎
- 有球队对巅峰期科比采用过放任其单打得分的策略吗
